今年会·(中国集团)官方网站
首页
关于我们
团队队伍
学科科研
公司产品
党群工作
团学工作
人才招聘
国际交流
下载中心
今年会简介
现任领导
历任领导
组织机构
基本情况
教授风采
教育学系
学前教育系
心理学系
教育技术学系
管理人员
学科概况
科研项目
科研成果
社会服务
规章制度
本科教育
研究生教育
成人教育
党政办公室
规章制度
组织机构
党员学习
党员发展
关工委工作
团学队伍
规章制度
支部风采
员工活动
员工作品
规章制度
招生信息
就业信息
就业活动
创业信息
考研指导
项目简介
培养计划
项目动态
规章制度
合作办学
当前位置:
首页
>
公司产品
>
研究生教育
>
正文
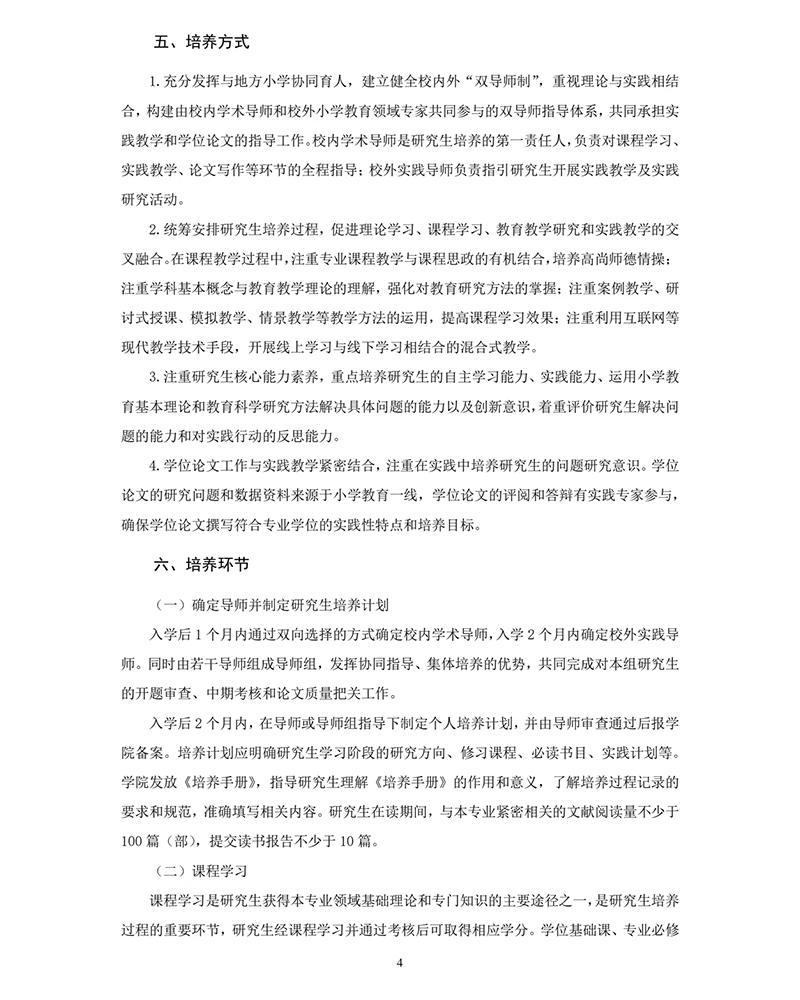
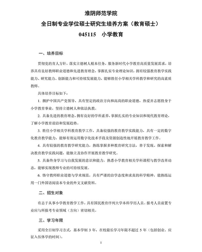
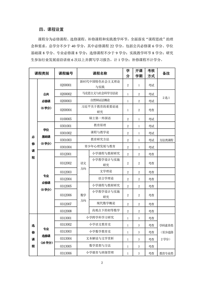
全日制教育硕士专业学位(小学教育)公司产品方案
来源:今年会
审核人:杨绪辉
时间:2023-09-07
点击数:
上一篇:
今年会官网2024年硕士研究生招生考试初试考试大纲《小学课程与教学论》
下一篇:
小学教育专业学位硕士研究生校外指导教师聘任名单