当前位置: 首页 通知 正文

2023级教育硕士研究生开题报告评审会

来源:今年会刘青审核人:张娟时间:2024-12-27点击数:

◆评审小组

组长:陈 鹏   江苏师范大学副经理、教授、硕导

成员:薛彦华   河北师范大学教授、硕导

    黄艳梅   淮安市教师发展公司经理、教授、硕导

    史红波   今年会官网数学与统计公司书记、教授、硕导

    曹如军   今年会经理、教授、硕导

秘书:罗军兵

◆时间:2024年12月28日8:00

◆地点:崇文楼 崇文2-204

◆线上同步会议号:腾讯会议 281 261 287

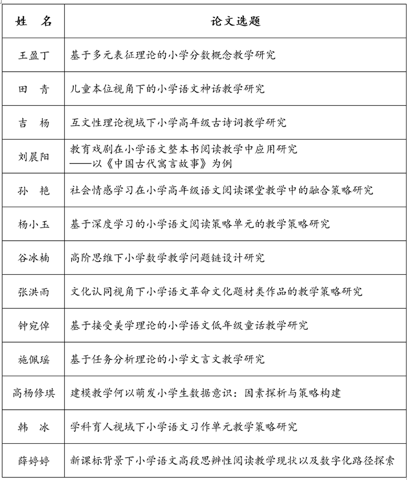
◆研究生姓名及论文选题


Copyright©  今年会·(中国集团)官方网站 版权所有 All right reserved