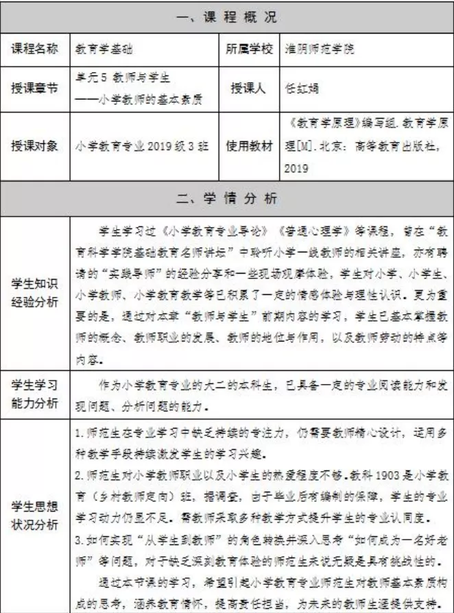
课程名称:教育学基础
教学内容:单元5教师与员工——小学教师的基本素质
一、课程简介
《教育学基础》课程是小学教育专业的专业必修课程。该课程主要围绕教育学的基本概念和基本原理展开,主要包括教育与教育学、教育功能、教育目的、教育制度以及教师与员工五方面的内容。该课程的教学目标是使员工能够识记教育学的基础知识,正确理解和掌握教育学的基本概念与基本原理;能够运用教育学的基本概念和基本原理分析教育理论和教育现实问题;能够形成正确的教育观、教师观和员工观。
二、课程学习目标
通过本课程的学习,员工应达到以下几方面的目标:
1.通过本课程学习,员工拥有主动关注教育实践、观察教育现象、研究教育问题的教育情怀。
2.通过本课程学习,员工能够具备捕捉教育问题的意识和主动分析、解决教育问题的能力,养成对教育理论与实践进行反思的习惯。
3.通过本课程学习,员工能够掌握教育发展的基本规律,认识教育的本质及教育在社会和个体发展中的重要作用,形成正确的教育观。
4.通过本课程学习,员工能够正确认识教师在教育中的地位、教师的职业角色及现代小学教师的素质要求、教师的专业发展等,初步形成正确的教师观。
5.通过本课程学习,员工能够正确认识员工的本质属性、员工在教育中的地位及小员工的权利和义务等,初步形成正确的员工观。
三、本课程对应的毕业要求

四、课程思政理念
培养什么人、怎样培养人、为谁培养人是教育的根本问题,立德树人成效是检验高校一切工作的根本标准。落实立德树人根本任务,必须将价值塑造、知识传授和能力培养三者融为一体、不可割裂。深入推进课程思政建设,要发挥教师队伍“主力军”、课程建设“主战场”、课堂教学“主渠道”作用,使思想政治教育贯穿人才培养全过程,促进各类课程与思想政治理论课程同向同行,构建全员全程全方位育人大格局。
在《教育学基础》课程教学时,首先要深入研究小学教育专业的培养目标,系统梳理本课程教学内容,深度挖掘课程思政元素,将职业理想、职业操守、教育情怀、社会责任,以及对家国的爱、对教育的爱、对员工的爱等有机融入课程教学,达到润物无声的育人效果。习近平总书记指出,要用好课堂教学这个主渠道,提升思想政治教育亲和力和针对性,满足员工成长发展需求和期待。
“课堂”是点亮思想火炬、启迪人生智慧的地方。我们要突出课堂育德、典型树德、规则立德,引导员工争做有理想信念、有道德情操、 有扎实学识、有仁爱之心的“四有”好老师,坚定不移走中国特色社会主义教育发展道路。
五、教学设计方案







六、教学成效
1.将教育情怀(对教育的爱、对员工的爱)、社会担当(新时代教师的责任与担当)、思维方式(发展的、辩证的)的培养落到实处。
2.通过具体的案例、充实的图文资料(视频),丰富了课程内容,促进员工上课,提升学习效果。
3.打通课前、课中与课后的学习,延展学习的时间;将阅读与思考相结合,拓展学习的广度与深度。
七、员工听课收获
教科 1903 万欣:当前,“课程思政”在高校中全面推进,切实加强员工思想政治建设,巩固社会主义核心价值观教育。思政的本质是立德树人。在任老师的课上,我感受到了“育人”的力量。老师为我们呈现了大量的案例。案例中的老师,或大公无私,不顾自己的身体状况坚持为员工操劳;或敢于创新,在前人的基础上不断开发新的教学模式,努力为员工打造生动有趣的课堂……这些优秀教师用实际行动告诉我们在将来如何做一名合格的小学老师。这节课更加让我明白,老师是照亮生命的灯塔,我们要做的不仅仅是传授知识,更要滋润灵魂,点亮员工的人生。
教科 1903 吴岩:任老师就“小学教师的基本素质”这一课题,对我们展开教学。从教师素质的概念开讲,再结合丰富的案例探讨了教师素质的构成。这节课让我感受到作为一名教师,首先便是要将自己的员工放在心上,做到“员工本位”的第一要素;其次是热爱自己的事业,只有将兴趣融入工作之中,才会有利于自身的专业发展和员工的积极发展。课上,任老师风趣幽默,与同学交流游刃有余,让我深深感受到教师的魅力力。
教科 1903 万君清:任老师的课起于思考,她围绕“怎样成为一名好老师”这条线将整个课堂贯穿了起来,让课堂有深,让我们受益匪浅。这节课让我深深体会到:品德高尚的教师渗透着一种引人奋进的力量。一名成功的教师应该是员工的人生导师,是员工品格发展的引航员,终身发展的奠基人。任老师亲和的课堂教学,也成了我今后学习的方向。
八、教学反思
当接受公司教务部让我上一节课程思政示范课这个任务时深感压力,经过近 2 个月的细致打磨、几易其稿,终于完成了一次课堂呈现。回顾备课、上课的过程,有收获也有困惑。于我而言,如何在专业课程中融入课程思政的研究仍将继续深入。全面推进课程思政建设,就是要寓价值观引导于知识传授和能力培养之中,帮助员工塑造正确的世界观、人生观、价值观,这是人才培养的应有之义,更是必备内容。在教学过程中,我能坚持以员工为中心,积极寻找恰当的课程思政渗透点,精心设计,用自身的教育情怀感染员工、打动员工,不断提升员工的课程学习体验,促进员工知识与情感的获得。
首先,坚持课程教学价值性与知识性的统一。以人才培养为根本点促进知识传授与价值引领同频共振,将价值引领寓于知识传授与能力培养中。如于漪老师的案例学习帮助员工思考自身发展与国家未来的关系,关于李吉林老师的材料交流激发起员工对教育、对员工深切的爱,实现专业教育与思想政治教育有机融合。
其次,坚持显性教育和隐性教育的统一。在设计时,积极寻找《教育学基础》学科知识体系与思政知识体系的接触点,认真选择专业知识教育与价值教育的融合点,凭借课前问卷调查与资料阅读、课内案例研讨与作品欣赏、课后提升性专业阅读与教育调查等方式,达到深入浅出的教学效果。
作为一名高校的专业课教师,我深知:专业课程是课程思政建设的基本载体,教师是保障课程思政教学效果的关键。因此,今后要继续提高团队教师参与课程思政建设的积极性和主动性;进一步强化每一位教师“守好一段渠、种好责任田”的意识;提升“课程思政”教学设计的能力,找准育人角度,避免做简单的“加法”,坚决防止“贴标签” “两张皮”;通过言传身教,潜移默化地影响员工,确保课程思政建设落地落实、见功见效。